16.1. Global dimensioning beam#
Note
The calculations serve as examples for educational purposes and not as guidance for practice.
The transverse dimensions of beams depend on the forces acting on them, but also on the length of those elements. To provide an initial estimate of the dimensions, estimation rules or key figures have been established. These estimation rules are no different from a first global approximation. They are mainly intended for usual structures with normal loads. The more extreme the structure or the load placed on it, the more inaccurate the estimation rule.
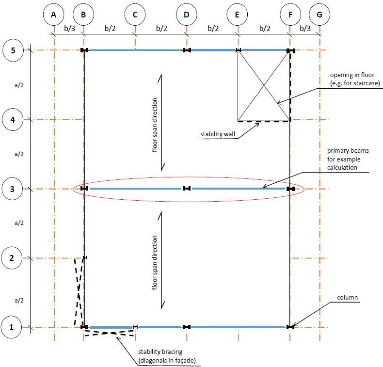
For the office, we want to dimension and check a first-floor floor beam: Girder B3-D3 on the schematic load-bearing construction floor plan in the figure below.

Fig. 16.1 Schematic load-bearing floor plan, first floor office building.#
For concrete and wooden beams, the weight per linear meter is not always provided. To determine that, we need to multiply the cross-sectional area (\(b\) × \(h \ [m²]\)) by the density \(ρ \ [kg/m³]\), and then multiply the result by the acceleration due to gravity \([m/s²]\). For concrete, the density is \(2400 \ [kg/m³]\), for reinforced concrete \(2500 \ [kg/m³]\), and for softwood approximately \(300\) to \(400 \ [kg/m³]\) (depending on the strength class). The weight per linear meter becomes: \(g = b × h × ρ × \frac{10}{1000} \ [kN/m]\) (here \(b\) and \(h\) in meters!)
For a rectangular cross-section, we can easily calculate the resistance moment \(W\) and the quadratic area moment \(I\).
Note
For the concrete structure, we use an in-situ cast, non-prestressed concrete beam. We choose strength class C30/37. According to the estimation rule, the height h would be equal to \(\frac{6000}{10} = 600 \ [mm]\). For the corresponding width, we choose half the height (estimation rule): \(\frac{600}{2} = 300 \ [mm]\). The weight per linear meter is then:
0.3 [m] × 0.6 [m] × 2500 [kg/m³] × 10 [m/s²] / 1000 = 4.5 [kN/m]
We can calculate \(I\) and \(W\) using the above formulas.
$\(
I_y = \frac{1}{12} × 300 [mm] × 600 [mm³] = 5.40 × 10⁹ \ [mm⁴]
\)$
The values for strength and modulus of elasticity can be obtained from the concrete tables in the Material Properties Concrete section. It is advisable to neatly organize the beam data, for example, in a table as shown below.
Height \(h_{floorbeam} \ [mm]\) |
Area \(A \ [mm²]\) |
Weight \(q_G \ [N/mm]\) |
Section modulus \(W_y \ [mm³]\) |
Moment of inertia \(I_y \ [mm⁴]\) |
Strength class \([-]\) |
Strength \(f_{cd} \ [N/mm²]\) |
Youngs modulus \(E_{cm} \ [N/mm²]\) |
---|---|---|---|---|---|---|---|
600 |
600x300 |
4.5 |
18.0 × 10⁶ |
5.40 × 10⁹ |
C30/37 |
20 × 10³ |
33 × 10³ |
Determining load on the beam#
De belasting op de ligger bestaat uit drie delen:
\(q_{eg}\) = Eigen gewicht van de ligger.
\(q_{rb}\) = Rustende belasting op de ligger, bijv. gewicht vloerconstructie, plafond, opgehangen installaties, verlichting, vloerafwerking enz.
\(q_{ob}\) = Opgelegde belasting (veranderlijke belasting) op de ligger.

\(q_{eg}\) and \(q_{rb}\) together form the permanent load \(q_G\). The imposed load \(q_{ob}\) is the variable load \(q_Q\). For beam verification, the loads must be calculated per linear meter on the beam, unless the load is applied as a point load on the beam. We assume a uniformly distributed load.
Note
The weight of the concrete beam has also already been calculated: \(q_{eg}\) = 4.5 [kN/m].
Note
To determine the size of the resting load, we use the schematic load-bearing floor plan. On it, we shade the area supported by the beam. All elements in the shaded area, including the weight of any secondary beams, must be included in the load. On this load-bearing floor plan we also show the dimensions!
The resting load consists of the weight of the floor structure, including the weight of any finish layer, ceiling, installations suspended from the floor, or included in the floor structure, etc. All these loads are given in [kN/m²] or can be converted into them. For example, for a concrete overlay, the volumetric mass [kg/m³] can be converted to the volumetric weight [kN/m³]: \(1 [kg/m³]\)corresponds to \(0.01 [kN/m³]\). The volumetric weight should then be multiplied by the layer thickness to get the load in [kN/m²]:
\(\Rightarrow\) Load in [kN/m²] = layer thickness in meters multiplied by the load in [kN/m³].
In the figure below, the elements of the resting load for the construction are schematically depicted.

From top to bottom, we first see a finish layer of \(50 [mm]\). The volumetric mass of the finish layer material is \(2400 [kg/m³]\).
\(\Rightarrow\) Weight of finish layer = \(0.05 [m] × 2400 [kg/m³] = 120 [kg/m²]\) \(\Rightarrow\) \(0.01 × 120 [kg/m²] = 1.2 [kN/m²]\).
Next, we see the precast concrete floor slab. The dimensions of these slabs depend on the span and load on the slabs and on the building function. When these are known, the manufacturer can easily determine which slabs are needed. The span here is 8 meters (that is the center-to-center distance of the main beams!).
Considering the cross-sections, it is easy to see that besides a imposed load of \(3 kN/m²\), the floor slab must also support the finish layer, pipes, ceiling, and lighting.
The mass of ceiling and installation totals \(15 [kg/m²] + 45 [kg/m²] = 60 [kg/m²]\).
The weight then becomes \(\Rightarrow\) \(0.01 × 60 [kg/m²] = 0.6 [kN/m²]\).
The total load on the floor slabs then becomes \(\Rightarrow\) \(3 [kN/m²] + 1.2 [kN/m²] + 0.6 [kN/m²] = 4.8 [kN/m²]\).
These data can be provided to the manufacturer. For a design calculation, the manufacturer often provides tables or graphs. In Chapter \ref{ontwerp-beton}, a graph is shown. On the vertical axis, we plot the load of \(4.8 [kN/m²]\) and on the horizontal axis the span of \(8 meters\). The intersection of both lines lies between the slab with a thickness of \(150 [mm]\) and that with a thickness of \(200 [mm]\). Therefore, for our building, we need a slab thickness of \(200 [mm]\). The weight of this slab is \(3.1 [kN/m²]\).
So, the total permanent load of the floor is \(3.1 [kN/m²] + 1.2 [kN/m²] + 0.6 [kN/m²] = 4.9 [kN/m²]\).

The found load per square meter [kN/m^2] needs to be converted to a distributed load on the beam, or rather a load per linear meter of beam [kN/m]. To determine its magnitude, we use the schematic load-bearing floor plan. On the beam, we mark a distance of 1 meter and shade the area supported by this meter of the beam. The size of this area is equal to two times the half center-to-center distance of the beams times 1 meter.
The load per linear meter [kN/m] then becomes \((a_1+a_2)/2 [m]\) times the load per square meter [kN/m^2].
For edge beams, of course, only half the center-to-center distance applies.

Note
For a concrete beam with a center-to-center distance of 8 meters: \(q_{rb} = \frac{8}{2} + \frac{8}{2} \times 4.9 [kN/m^2] = 39.2 [kN/m]\)
Note
The imposed load for each function is prescribed in the Eurocodes. The building has an office function. The corresponding imposed load is \(3 [kN/m^2]\). This load is given in [kN/m^2]. To make this a load per running metre of girder, it should also be multiplied by two times half the centre-to-centre distance.
Note
For the imposed load on the concrete beam, the following applies: \(q_Q = q_{ob} = (\frac{8}{2} + \frac{8}{2}) \cdot 3 [kN/m^2] = 24 [kN/m]\)
Check for ULS (strength)#
With the loads determined above, we can perform the strength and stiffness check. For strength, we need to verify the Ultimate Limit State (ULS). For a beam supported at two points, we determine the maximum occurring bending stress: \(\sigma_{m;d}\). This must be less than the strength, that is: \(\sigma_{m;d} <= f_{m;d}\).
The bending stress \(\sigma_{m;d} = \frac{M_d}{W}\), where \(W\) is the previously determined section modulus and \(M_d\) is the maximum moment in the middle of the span (Figure 14).
For the maximum moment: \(M_d = /frac{1}{8} \cdot q_d \cdot l^2\) where \(l\) is the length of the beam and \(q\) is the total line load. Be consistent with the units!

Fig. 16.2 Maximum moment for beam on two supports and equally distributed load.#
For the Ultimate Limit State (ULS), we need to apply the so-called Fundamental Load Combination. The loads must be multiplied by a partial factor \(\gamma_{f}\) (formerly known as load or safety factors) to ensure additional safety. These factors depend on the consequence class of the building and the nature of the load. \(\gamma_{G}\) and \(\gamma_{Q}\) are the partial factors for the permanent load and the variable load, respectively.
According to Eurocode 1990, the permanent load may be reduced by a reduction factor \(ξ\). This is set at 0.89 in the National Annex to the Eurocode. For most buildings (including offices), \(\gamma_{G}\) is 1.35 and \(\gamma_{Q}\) is 1.5. The partial factor for the permanent load is multiplied by the reduction factor: \(0.89 × 1.35 = 1.2\) (the value of the former load factor for the permanent load). We will use this value as the partial factor for the permanent load. Therefore, for the office building: \(q_{ULS} = 1.2 \cdot q_G + 1.5 \cdot q_Q\). With these quantities, we can calculate the moment and thus the bending stress, and then check the strength by performing the unity check (U.C.):
If the \(U.C. > 1.0\), then a stronger profile is needed. For the \(W_{required}\) of the new profile, the following applies:
Note
For the concrete beam, the steps:
\(q_{ULS} = 1.2 \cdot (4.5 [kN/m] + 39.2 [kN/m]) + 1.5 \cdot 24 [kN/m] = 88.4 [kN/m]\)
\(M_d = \frac{1}{8} \cdot q_{ULS} \cdot l^2 = \frac{1}{8} \cdot 88.4 [kN/m] \cdot 6^2 = 398.0 [kNm] = 398 \cdot 10^6 [Nmm]\)
\(sigma_{m,d} = \dfrac{M_d}{W} = \dfrac{398 \cdot 10^6 [Nmm]}{18 \cdot 10^6 [mm^4]} = 22.06 [N/mm^2]\)
\(f_{m;d} = 20 [N/mm^2] \Rightarrow U.C. = \dfrac{\sigma_{m,d}}{f_{m;d}} = \dfrac{22.1 [N/mm^2]}{20 [N/mm^2]}\) = 1.1 > 1\(\Rightarrow\) \(\textcolor{red}{\text{Does not comply}}\)
This shows that the beam is too slender. We need a beam with a larger section modulus (W).
\(W_{required} = 1.1 \cdot 18.0 \cdot 10^6 [mm^3] = 19.80 \cdot 10^6 [mm^3]\)
This corresponds to a minimum cross-section of \(630 \cdot 300 mm^2\)
\(g = 4.73 [kN/m]\), \(W = 19.85 \cdot 10^6 [mm^3]\), and \(I = 6251.2 \cdot 10^6 [mm^4]\).
If we want to limit the construction height, we can choose (prefabricated) concrete with a higher strength class. C35/45 with an \(f_{m;d} = f_{c;d} = 23.3 [N/mm^2]\). For this strength class, the beam \(600 \cdot 300 [mm^2]\) will comply.
Check for SLS (stiffness)#
To check the stiffness, we examine the Serviceability Limit State (SLS), also known as the stiffness of the beam. In section Serviceability Limit States section, you will find all the provisions applicable to this limit state. The stiffness determines the amount of deflection: the stiffer the beam, the less the deflection. The formulas for the deformation of standard cases (reminders) can be found in the Mechanics section. For a simply supported beam, the formula is:
For the SLS, there are two checks: the additional deflection \(w_{in}\) and the deflection in the final state \(w_{max}\). The requirement for the maximum deflection is an aesthetic one, while that for the additional deflection is more a matter of comfort: does one feel safe if a beam deflects too much. Moreover, an excessive \(w_{inf}\) can lead to damage in walls placed on the floor, while the finishing layer of the floors could also crack.
The maximum deflection \(w_{max}\) is the total deformation \(w_{fin}\) due to the load, including any creep, minus any camber provided:
A camber is an upward curve provided in advance to reduce the deflection due to the permanent load \(w_{G}\) = \(w_{on}\). The final deformation \(w_{fin}\) is the sum of the instantaneous deformation and the additional infinite deformation:
The additional infinite deflection \(w_{inf}\) is the deformation that occurs due to the variable load and any creep. Creep occurs in materials such as wood and concrete under long-term load. This is the permanent load and that part of the variable (imposed) load that is almost permanently present:
There is a relationship between creep and the permanent and quasi-permanent load. The creep is expressed as:
Here, \(k\) = creep factor and \(\psi_2\) = quasi-permanent load factor.
This is summarised in the figure below.

Fig. 16.3 Instantaneous and infinite deflection in final state.#
The factor \(\psi_2\) depends on the building function. In the Loads section, the factors for all building functions are provided. For offices and residential buildings, \(\psi_2 = 0.3\). The factor \(k\) depends on the material. In the Material Properties section, the factors for different materials are given. Steel has a creep factor \(k = 0\) and thus \(w_{kr} = 0\). For wood, \(k = 0.8\) (climate class 2), making:
In reinforced concrete, deflection is increased not only by creep but also by cracking in the tension zone of the concrete. The calculation of this is quite complex and exceeds the scope of this guide. A reasonable approximation for dry concrete is obtained with a creep factor \(k\) = 3, making:
In steel, the modulus of elasticity is independent of the strength class. In wood, it depends not only on the strength class but also on the fibre direction and the limit state. For the deflection of a wooden beam, we must use \(E_{0,mean}\), and for laminated beams, \(E_{0,gl,mean}\) (see Material Properties Wood). In concrete, the modulus of elasticity depends on the strength class and the limit state. For deflection (SLS), we must use the value for \(E_{cm}\) (see the section Material Properties Concrete).
For a floor beam, the general requirement is:
If the beam is located near a wall or in the facade, then:
The unity check thus becomes:
If the U.C. \(>\) 1, a heavier profile must be chosen. For the required moment of inertia \(I_{necessary}\) of the new profile, the following applies:
The formulas for \(W_{necessary}\) and \(I_{necessary}\) can also be used for both ULS and SLS if the U.C. \(<<\) 1. A slimmer, thus cheaper and more sustainable profile can suffice. The larger of the two values of U.C. is then obviously the starting point.
We also note that for the maximum deflection of a floor:
For a roof beam, both \(w_{inf}\) and \(w_{fin}\) must be less than \(0.004 \cdot l\).
Note
A roof terrace must be considered as a floor!
Note
For a concrete beam, we must account for creep (and a cracked cross-section). Here, #\textbf{k=3}\( and for an office, \)\psi_2 = 0.3\(. For concrete strength class C30/37, \)E_{c,m} = 33000 [N/mm^2]$. The deflection due to the permanent load is:
\(w_G = \frac{5}{384} \cdot \dfrac{q_G \cdot l^4}{E_{cm} \cdot I_y} = \frac{5}{384} \cdot \dfrac{(4.73 [kN/m] + 39.2 [kN/m]) \cdot 6000 [mm^4]}{33000 N[/mm^2] \cdot 6251.2 \cdot 10^6 [mm^4]} = 3.6 [mm]\)
The deflection due to the variable load is:
\(w_Q = \frac{5}{384} \cdot \dfrac{q_Q \cdot l^4}{E_{cm} \cdot I_y} = \frac{5}{384} \cdot \dfrac{24 [kN/m] \cdot 6000 [mm^4]}{33000 N/mm^2 \cdot 6251.2 \cdot 10^6 [mm^4]} = 2.0\ mm\)
The additional deflection can now be determined:
\(w_{inf} = w_Q + k \cdot (w_G + \psi_2 \cdot w_Q) = 2.0 [mm] + 3 \cdot (3.6 [mm] + 0.3 \cdot 2.0 [mm]) = 14.6 [mm]\)
The deflection requirement and the unity check:
\(w_{inf,req} = 0.003 \cdot l = 0.003 \cdot 6000 [mm] = 18 [mm]\)
\(U.C. = \dfrac{w_{inf}}{w_{inf,req}} = \dfrac{14.6 mm}{18 mm} = 0.81 \leq 1\)
The beam amply meets the deflection requirement, so we see that strength is the governing factor. With strength class C35/45, a beam \(b \cdot h = 300 \cdot 600 [mm^2]\) meets the requirement. Usually, the cross-sectional dimensions are rounded to multiples of 50 mm. Therefore, we choose the beam with strength class C35/45. This beam has a weight:
\(0.3 [m] \cdot 0.6 [m] \cdot 25 [kN/m^3] = 4.5 [kN/m]\)